Instance Verification Kit (IVK)
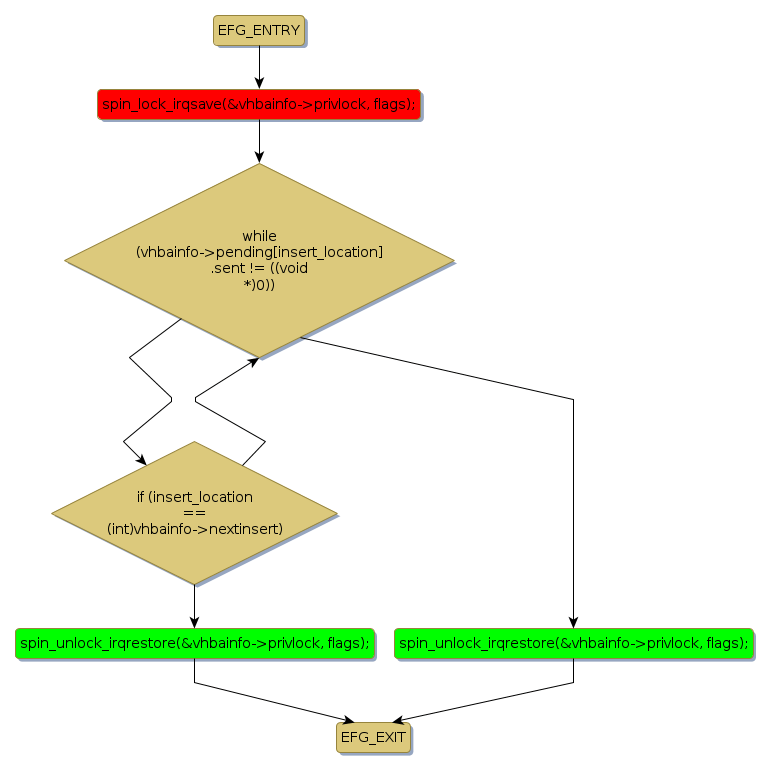
spin lock @ [8483+46+/linux-3.19-rc1/drivers/staging/unisys/virthba/virthba.c]
Instance Signature: privlock
|
The Matching Pair Graph:
|
|
Function Name
|
Control Flow Graph (CFG)
|
Events Flow Graph (EFG)
|
Source Correspondence
|
|
add_scsipending_entry
|
|
|
[8357+21+/linux-3.19-rc1/drivers/staging/unisys/virthba/virthba.c]
|